近日,k1体育,药物化员工物学国家重点实验室孔德领研究团队发表了题为Multifunctional natural polymer nanoparticles as antifibrotic gene carriers for chronic kidney disease therapy的研究。该研究发表在肾脏领域的权威期刊Journal of the American Society of Nephrology (JASN)”(2019年IF9.274)上。
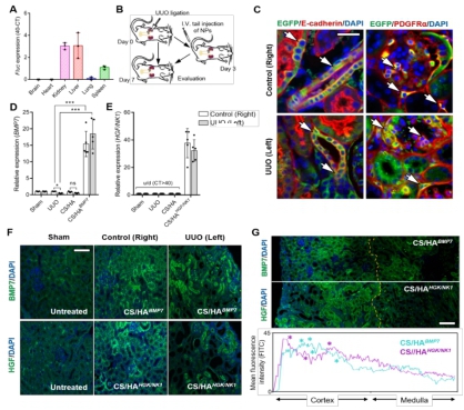
进行性纤维化是慢性肾病(CKD)潜在的病理过程,由肌成纤维细胞和活化的促纤维化细胞驱动的。目前仍缺乏针对这些细胞的逆转和改善CKD的治疗方法。局部递送细胞因子疗法受到生物利用度低和活性周期短的限制。纳米颗粒可以克服这一缺点,实现无创性肾靶向递送抗纤维化生物活性物质,如骨形态发生蛋白7(BMP7)和肝细胞生长因子(HGF)–NK1(HGF/NK1)。在这项研究中, Midgley博士等人构建了包裹BMP7或NGF/NKI的质粒DNA的天然聚合物壳聚糖(CS)和透明质酸(HA)复合纳米颗粒,通过静脉注射该基因纳米颗粒治疗CKD小鼠模型,纳米粒子成功富集到肾脏组织,局部递送抗纤维化因子BMP7和HGF/NK1,能够在肾小球、肾小球附近的肾皮质中实现基因高表达,从而预防和治疗肾纤维化(图1,2)。在进行性肾纤维化的小鼠模型中,静脉注射CS/HApDNA 纳米粒可以抑制肾纤维化的发展,并保护肾脏结构和功能(图3)。

图1.透明质酸包被的壳聚糖-pDNA纳米颗粒(CS/HApDNA NPs)的疗效示意图。ECM:Extracellular matrix; CKD:Chronic kidney disease

图2. 静脉注射CS/HApDNA纳米颗粒后,发现基因转染阳性的细胞(绿色细胞)主要位于肾组织的皮质间质,靠近肾小球。转基因的表达在肾小球系膜细胞、间质成纤维细胞和近端肾小管上皮细胞中表现为阳性横断结构。

图3. CS/HApDNA 纳米粒对肾纤维化的预防和治疗作用是通过保护肾脏结构实现的。
论文的第一作者Adam Midgley是k1体育药物化员工物学国家重点实验室的博士后,合作导师是孔德领教授。Adam Midgley博士和孔德领教授是论文的共同通讯作者。k1体育赵强教授、宁文教授、杨超副教授和解放军总医院肾内科白雪源教授参与了该项研究。研究工作得到了国家自然科学基金国际青年科学基金(81850410552,主持人为Adam Midgley)和国家自然科学基金重点项目(81830060,主持人为孔德领)的资助。



